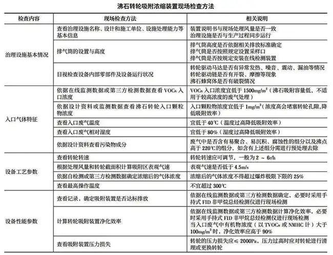
为了配合生态环境保护督察工作,提高地方环保部门的工作效率,对沸石转轮吸附浓缩装置的使用方法和主要控制指标进行了梳理,将现场检查方法划分为治理设施基本情况、入口气体特征、设备工艺参数和设备性能参数四个方面,明确了其关键性控制指标,编写了针对该装置的快速科学的现场检查方法(见下表),供生态环境保护督察和基层生态环境管理部门参考。……
2021-10 14
旋转式RTO设备在印刷包装行业防治VOC的应用 印刷包装行业是有机废气排放的主要行业之一,印刷行业在生产过程中需要大量使用油墨和调整油墨粘度的稀释剂。在印制品干燥时,油墨与稀释剂……
2021-10 12
旋转RTO设备在石化行业防治VOCs废气 石化行业废气的组成较为复杂,其产生的废气毒性大、来源广、危害广、种类繁、处理难,因此石油化工废气处理技术的问题亟待解决。旋转RTO设备一个单元……
2021-10 11
2020年1月14日,生态环境部发布了一个重磅的行业技术规范,即批准《蓄热燃烧法工业有机废气治理工程技术规范》为国家环境保护标准,并予发布,标准编号为HJ1093-2020。 该标准与《挥发性有机物污染防治技术政策》、《吸附法工业有机废气治理工程技术规范》、《催化燃烧法工业有机废气治理工程技术规范》共同构建了我国现行挥发性有机物污染防治技术体系,可为工业源VOCs污染防治提供了重要的设计参考和技术支持,有效支撑VOCs污染治理减排。来……
2021-10 09
推荐阅读: 包装印刷企业请注意,涉VOCs有机废气自查要点……
2021-09 26
VOCs有机废气主要存在于企业原辅材料或产品中,大部分易燃易爆,部分属于有毒有害物质,加强VOCs废气治理是现阶段控制大气污染的有效途径,也是帮助企业实现节约资源、提高效益、减少安全隐患的有力手段。为提高相关行业企业挥发性有机物(VOCs)治理的科学性、针对性和有效性,朴华科技环保整理了包装印刷行业企业自查要点:……
2021-09 23
与石油、包装印刷行业相比,汽车涂装工业的VOCs排放要低调温和很多,不过它们所用的控制方法都基本相同。 案例:高效有机废气处理设备安装在客户厂区 首先是源头控制。 传统的有机性溶……
2021-09 22
VOCs种类繁多,来源也十分广泛,成分复杂,常见的有烃类、醇类、醚类、脂类等。加油站、装修、餐饮、干洗、喷涂、化工等生产或使用有机溶剂的行业都会产生VOCs排放。即使同一物质,由于……
2021-09 03
为了给特定的应用选择最合适型号的有机废气处理系统,必须知道的以下资料: 1) 有机废气的排放流量 如果待处理有机废气的流量是在5000Nm3/h以下,蓄热式系统(RTO)大体来说是不适用的。这是……
2021-09 02
RTO设备作为一种相对比较彻底和有效地末端治理技术,已经被广泛的应用于各行各业,由于RTO具有较高的处理效率、节能效率和较低的运维成本,越来越被专家和客户接受。 同时由于RTO技术水……
2021-08 27